Тут я еще немного отпишусь на тему велосипедных габаритных мигалок. В данном случае это будет BICYCLESTROB ver. 5.x.x на основе Cannondale 2LR03/BLK. Интересно? Тогда идем под кат.
Достался мне на выгодных условиях (ага:-)) бракованный велофонарь габаритный Cannondale Hindsite Rear Light. Брак заключался в том, что при подаче питания на фонарь - он включался в хаотичном режиме и не реагировал на управление. Утилизировать такого донора для творчества у меня бы не хватило сил. И я решил собрать очередную веломигалку с стробоскопом и бегущими огнями.
Как всегда в ход пошли ATtiny13A, немного резисторов типоразмера 1206 и 0805, BASCOM-AVR и куча убитого времени ради всего этого. В итоге - получилось очень даже годная веломигалка.
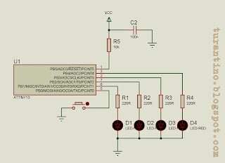
Для начала была сформирована схема устройства - мозг и светоизлучатели. тут все просто и ясно - на 75% схема повторяет предыдущую конструкцию BICYCLESTROB ver.3.1. Но это только отчасти так.
Основное отличие - это 4 канала в Cannondale Hindsite Rear Light против 2 каналов в первой веломигалке CXD-1159 v3.0. Ну а так же алгоритм мигания переписан. Теперь режим только один, но состоит он из трех подрежимов: стробоскоп, проблеск и змейка (или бегущая точка).
Алгоритм работы: вкл -> стробоскоп крайние диоды - средние диоды -> проблеск левый диод - проблеск правый диод - 2 раза средние диоды -> бегущая точка влево-вправо -> выкл
Рисунок печатной платы велофонаря с учетом новой схемы и оригинального корпуса. Как перенести рисунок на медь и вытравить плату - я повторять не буду. Кому интересно или кто все же не знает как - читаем тут.
От выбора режима нажатием я отказался - так мне больше нравится. Выключение происходит так же как и включение - простым нажатием. При подключении элементов питания - схема подаст признаки работоспособности попочередным зажиганием диодов. Изменить параметры мигалки или вообще переписать под себя программу МК можно за несколько минут - прошивкой и прочим файлом, нужным для повторения конструкции я поделюсь.
В результате - получилась вот такая конструкция (изменений в корпус не вносилось):
--------------------------------------------------------------------------
[1] Прошивка, исходник Bascom-AVR, проект в Proteus, "печать" в Sprint Layout - можно взять тут.
[2] Мне не жалко поделиться проделанной работой, но если будете использовать мое творение в личных целях (по частям или полностью) - укажите меня как первоисточник - просто оставьте ссылку на этот блог... Инджой!!!
Достался мне на выгодных условиях (ага:-)) бракованный велофонарь габаритный Cannondale Hindsite Rear Light. Брак заключался в том, что при подаче питания на фонарь - он включался в хаотичном режиме и не реагировал на управление. Утилизировать такого донора для творчества у меня бы не хватило сил. И я решил собрать очередную веломигалку с стробоскопом и бегущими огнями.
Как всегда в ход пошли ATtiny13A, немного резисторов типоразмера 1206 и 0805, BASCOM-AVR и куча убитого времени ради всего этого. В итоге - получилось очень даже годная веломигалка.
Для начала была сформирована схема устройства - мозг и светоизлучатели. тут все просто и ясно - на 75% схема повторяет предыдущую конструкцию BICYCLESTROB ver.3.1. Но это только отчасти так.
Основное отличие - это 4 канала в Cannondale Hindsite Rear Light против 2 каналов в первой веломигалке CXD-1159 v3.0. Ну а так же алгоритм мигания переписан. Теперь режим только один, но состоит он из трех подрежимов: стробоскоп, проблеск и змейка (или бегущая точка).
Алгоритм работы: вкл -> стробоскоп крайние диоды - средние диоды -> проблеск левый диод - проблеск правый диод - 2 раза средние диоды -> бегущая точка влево-вправо -> выкл
Рисунок печатной платы велофонаря с учетом новой схемы и оригинального корпуса. Как перенести рисунок на медь и вытравить плату - я повторять не буду. Кому интересно или кто все же не знает как - читаем тут.
От выбора режима нажатием я отказался - так мне больше нравится. Выключение происходит так же как и включение - простым нажатием. При подключении элементов питания - схема подаст признаки работоспособности попочередным зажиганием диодов. Изменить параметры мигалки или вообще переписать под себя программу МК можно за несколько минут - прошивкой и прочим файлом, нужным для повторения конструкции я поделюсь.
В результате - получилась вот такая конструкция (изменений в корпус не вносилось):
--------------------------------------------------------------------------
[1] Прошивка, исходник Bascom-AVR, проект в Proteus, "печать" в Sprint Layout - можно взять тут.
[2] Мне не жалко поделиться проделанной работой, но если будете использовать мое творение в личных целях (по частям или полностью) - укажите меня как первоисточник - просто оставьте ссылку на этот блог... Инджой!!!





Немає коментарів :
Дописати коментар